Movatterモバイル変換


[0]ホーム

URL:


CN113017593B - Blood vessel tail artifact removing method and system based on blood flow signal intensity layered filtering - Google Patents

Blood vessel tail artifact removing method and system based on blood flow signal intensity layered filtering
Download PDF

Info

Publication number
CN113017593B
CN113017593BCN202110204162.7ACN202110204162ACN113017593BCN 113017593 BCN113017593 BCN 113017593BCN 202110204162 ACN202110204162 ACN 202110204162ACN 113017593 BCN113017593 BCN 113017593B
Authority
CN
China
Prior art keywords
blood vessel
signal
depth direction
blood
oct
Prior art date
Legal status (The legal status is an assumption and is not a legal conclusion. Google has not performed a legal analysis and makes no representation as to the accuracy of the status listed.)
Active
Application number
CN202110204162.7A
Other languages
Chinese (zh)
Other versions
CN113017593A (en
Inventor
李鹏
陈瑞祥
Current Assignee (The listed assignees may be inaccurate. Google has not performed a legal analysis and makes no representation or warranty as to the accuracy of the list.)
Zhejiang University ZJU
Original Assignee
Zhejiang University ZJU
Priority date (The priority date is an assumption and is not a legal conclusion. Google has not performed a legal analysis and makes no representation as to the accuracy of the date listed.)
Filing date
Publication date
Application filed by Zhejiang University ZJUfiledCriticalZhejiang University ZJU
Priority to CN202110204162.7ApriorityCriticalpatent/CN113017593B/en
Publication of CN113017593ApublicationCriticalpatent/CN113017593A/en
Application grantedgrantedCritical
Publication of CN113017593BpublicationCriticalpatent/CN113017593B/en
Activelegal-statusCriticalCurrent
Anticipated expirationlegal-statusCritical

Links

Images

Classifications

Landscapes

Abstract

Translated fromChinese

本发明公开了一种血流信号强度分层滤波的血管尾部伪影去除方法与系统。本发明通过一种信号采集方法,对生物组织样本收集三维空间内的OCT散射信号;通过一种血流信号强度计算方法,结合OCT散射信号的强度与去相关性表示血流信号强度;通过一种对血流信号强度的分层滤波方法,对血流信号强度沿深度方向进行分层比较,去除血管尾部伪影。本发明能提升血管信号和血管尾部伪影信号间的区分度,有效地去除血管尾部伪影,同时有恢复被伪影遮挡的血管形状的能力。

Figure 202110204162

The invention discloses a blood vessel tail artifact removal method and system for layered filtering of blood flow signal intensity. The invention collects the OCT scattering signal in the three-dimensional space from the biological tissue sample through a signal collection method; through a blood flow signal intensity calculation method, the blood flow signal intensity is represented by combining the intensity and decorrelation of the OCT scattering signal; A layered filtering method for blood flow signal intensity, the blood flow signal intensity is compared in layers along the depth direction, and the artifact of the blood vessel tail is removed. The invention can improve the degree of distinction between the blood vessel signal and the blood vessel tail artifact signal, effectively remove the blood vessel tail artifact, and at the same time have the ability to restore the shape of the blood vessel blocked by the artifact.

Figure 202110204162

Description

Blood vessel tail artifact removing method and system based on blood flow signal intensity layered filtering
Technical Field
The present invention relates generally to the field of biomedical imaging, and more particularly to blood flow imaging associated with Optical Coherence Tomography (OCT) and blood flow imaging (OCT-a).
Background
Monitoring of blood flow perfusion forms (new vessels, vessel loss and the like) and quantification of related indexes (vessel density, connectivity and the like) can provide important references for research of physiological functions and evaluation of pathological states. The current common vascular imaging techniques in clinical practice, including invasive imaging modalities such as fluorescein angiography and indocyanine green angiography, are based on exogenous intravenous dye injection to image blood vessels. Such dye injection may cause side effects such as vomiting, dye leakage, etc., and is therefore not suitable for long-term, frequent follow-up monitoring. The Optical Coherence Tomography Angiography (OCTA) developed based on the Optical Coherence Tomography (OCT) technology can perform unmarked three-dimensional blood flow imaging with capillary vessel-level spatial resolution on biological tissues based on endogenous blood flow motion contrast, and is widely applied to the fields of ophthalmology, brain science, skin and the like.
The basic OCT technology of the OCTA technology has the characteristic of depth resolution, and can achieve micron-sized resolution in the depth direction of biological tissues. However, in the process of imaging blood flow by the oca, the signal of the detector is scattered back from the static tissue region below the blood vessel, and since the dynamic blood vessel region changing with time above the static tissue region is influenced by the static tissue region, the dynamic tissue region is mistaken as a dynamic signal, so that a tail artifact below the blood vessel is generated, and the resolving power in the depth direction in the blood flow image of the oca is seriously influenced. Further, if the blood vessel distribution of the biological tissue is a multilayer structure in the depth direction, the shape of the blood vessel below is blocked by the artifact when the artifact of the blood vessel above extends downward to the position of the blood vessel below.
In order to remove the blood vessel tail artifact, a common method is a method based on hierarchical subtraction, in which a shallow blood vessel distribution projection is subtracted from a deep blood vessel distribution projection, but the hierarchical subtraction method leaves a significant void region at the original artifact position in the deep blood vessel projection, so that the connectivity of the deep blood vessel is damaged, and the shape of the blocked blood vessel cannot be recovered. Depth-based exponential attenuation filtering is also a type of artifact removal method, but the effect of this type of method depends on the selection of a specific attenuation function, and is likely to cause overall attenuation of the blood vessel signal. In addition, there IS a PR OCTA method based on filtering in the depth direction, which removes the artifact signal by comparing the ratio of the decorrelation coefficient and the amplitude of the OCT signal in the depth direction, but this method IS more suitable for the special case where the artifact IS located in the high signal intensity retina IS/OS layer and RPE layer, and for the general case where the OCT signal intensity gradually attenuates with the increase of depth, this processing method may reduce the difference between the blood vessel and the artifact signal, and at the same time, this method IS too strong in the condition of filtering the artifact based on the maximum value of all signals above the current position, and IS liable to cause the blood vessel with weak signal in the deep layer to be filtered by mistake.
Disclosure of Invention
The invention provides a blood vessel tail artifact removing method and a blood vessel tail artifact removing system for blood stream signal intensity layered filtering, wherein the blood stream signal intensity is expressed by means of the product of OCT scattering signal intensity and a decorrelation coefficient in the method, the blood stream signal intensity is compared along the depth direction to judge whether the blood vessel tail artifact exists or not, and whether the blood vessel tail artifact belongs to a new layer of blood vessel or not is judged, so that the shape of a deep layer blood vessel shielded by the artifact is recovered as much as possible while the blood vessel tail artifact is removed.
The purpose of the invention is realized by the following technical scheme:
blood vessel tail artifact removing method based on blood flow signal intensity layered filtering
The blood vessel tail artifact removing method comprises the following steps:
a signal acquisition method is used for collecting OCT scattering signals in a three-dimensional space for a biological tissue sample;
a blood flow signal intensity calculation method is used for representing the blood flow signal intensity by combining the intensity and decorrelation of OCT scattering signals;
a layered filtering method for blood flow signal intensity is used for carrying out layered comparison on the blood flow signal intensity along the depth direction and removing blood vessel tail artifacts.
The signal acquisition method is used for collecting OCT scattering signals in a three-dimensional space for a biological tissue sample, and comprises the following steps:
and performing three-dimensional OCT scanning imaging on the biological tissue sample, repeatedly sampling the same spatial position and the nearby position at T different time points, and collecting and obtaining an OCT scattering signal.
The blood flow signal intensity calculation method is used for representing the blood flow signal intensity by combining the intensity and decorrelation of OCT scattering signals, and specifically comprises the following steps:
calculating a decorrelation coefficient for the amplitude of the OCT scattering signal obtained by scanning T different time points at the same spatial position or the amplitude and the phase of the OCT scattering signal;
calculating the intensity of an OCT scattering signal;
calculating the product of the intensity of OCT scattering signal and the decorrelation coefficient and using the product as the blood flow signal intensity Iflow
The layered filtering method for blood flow signal intensity is used for performing layered comparison on the blood flow signal intensity along the depth direction and removing blood vessel tail artifacts, and specifically comprises the following steps:
scanning OCT scattering signals which are positioned at different depth positions in a three-dimensional space and are positioned at the same position on a projection plane from the OCT scattering signals positioned on the surface of a biological tissue sample downwards along the depth direction, and sequentially carrying out the following operations at all positions in the depth direction;
for each position z in the depth directioniJudging whether the signal is a blood vessel signal or a blood vessel tail artifact; is a blood vessel signal, the intensity of the blood flow signal isflowThe change is not changed; is a blood vessel tail artifact signal, bloodStream signal strength IflowThe value is zero;
current position z for depth directioniThe OCT scattering signal of (1) is used for judging whether the signal belongs to a new layer of blood vessel or not, and the current position z in the depth direction is obtainediAt the upper boundary position z of the blood vesselu
The current position z for the depth directioniJudging whether the signal is a blood vessel signal or a blood vessel tail artifact; is a blood vessel signal, the intensity of the blood flow signal isflowThe change is not changed; is blood vessel tail artifact signal, the blood flow signal intensity IflowThe assignment is zero, specifically:
current position z in depth directioniThe blood flow signal intensity I of the OCT scattering signalflow(zi) The following judgment conditions are satisfied to be considered as the blood vessel signal, otherwise, the blood vessel signal is considered as the tail artifact signal of the blood vessel:
Iflow(zi)>α·max(Iflow(z2)),zu≤z2<zi
wherein z isuCurrent position z in depth directioniThe upper boundary position of the vessel where alpha is constant, Iflow(z2) Position z indicating the depth direction2Blood flow signal strength of the OCT scattered signal.
For each position z in the depth directioniThe OCT scattering signal of (1) is used for judging whether the signal belongs to a new layer of blood vessel or not, and the current position z in the depth direction is obtainediAt the upper boundary position z of the blood vesseluThe method specifically comprises the following steps:
layering the structure of the biological tissue sample according to the OCT scattering signal intensity image to obtain a layered structure of the biological tissue sample; judging each position z in the depth direction according to the hierarchical structureiWhether a new layer of blood vessels appears; if a new layer of blood vessels appears, the current position z in the depth directioniThe blood vessel is a new layer of blood vessel and is positioned at the current position z in the depth directioniAs the upper boundary position z of the new layer of blood vesselsu(ii) a Otherwise, the current position z in the depth directioniAt the upper boundary position z of the blood vesseluIs the upper boundary position z of the vessel of the previous layeru
Or, when each position z in the depth directioniThe blood flow signal intensity I of the OCT scattering signalflow(zi) When the following judgment conditions are met, the blood vessel is considered as a new layer of blood vessel:
Figure BDA0002949175410000031
wherein, Iflow(z1) Position z indicating the depth direction1Blood flow signal intensity of OCT scattering signal of (1), zi-1 represents the current position z in the depth directioniOne pixel position, z, up in the depth directioniC represents the current position z in the depth directioniC pixels up in the depth direction, b and c being constants;
if it is a new layer of blood vessel, the current position z in the depth directioniThe blood vessel is a new layer of blood vessel and is positioned at the current position z in the depth directioniAs the upper boundary position z of the new layer of blood vesselsu(ii) a Otherwise, the current position z in the depth directioniAt the upper boundary position z of the blood vesseluIs the upper boundary position z of the vessel of the previous layeru
Second, blood vessel tail artifact removing system with blood flow signal intensity layered filtering
The vessel tail artifact removal system comprises:
an OCT optical coherence tomography device; and one or more signal processors coupled to the OCT optical coherence tomography device and adapted to the OCT optical coherence tomography device:
collecting OCT scattering signals in three-dimensional space for a biological tissue sample;
the OCT scattering signal intensity and the decorrelation are combined to represent the blood flow signal intensity;
and carrying out layered comparison on the blood flow signal intensity along the depth direction to remove the blood vessel tail artifact.
The OCT optical coherence tomography device adopts one of the following methods:
the system comprises a low-coherence light source, an interferometer and a detector;
or a low coherence light source, an interferometer and a spectrometer;
or a swept-bandwidth spectral light source, an interferometer and a detector.
A visible light indicating device is selectively configured in the OCT optical coherence tomography scanning device and used for indicating the position of an OCT probe beam and guiding the placement position of a probe target; and optionally a monitoring camera. The detection target is a biological tissue sample. The visible light indicating device mainly comprises a visible light indicating light source and a collimating lens.
The invention is based on the unmarked, three-dimensional and blood flow motion radiography technology of Optical Coherence Tomography (OCT), firstly, the intensity and the decorrelation coefficient of an OCT scattering signal are calculated, the product of the intensity and the decorrelation coefficient of the OCT scattering signal is used for representing the intensity of a blood flow signal, then, whether the OCT scattering signal belongs to a real blood vessel or a blood vessel tail artifact is judged according to the comparison of the intensity of the blood flow signal of each depth position, and meanwhile, the OCT is scanned along the depth direction to judge whether a new layer of blood vessel appears at the depth position. The invention distinguishes real blood vessels and blood vessel tail artifact signals by combining the strength of OCT scattering signals and the decorrelation coefficient, and ensures that blood vessels positioned in a deep layer are not influenced by superficial blood vessels by automatically judging and updating the depth position of the boundary on each layer of blood vessels, and recovers the shape of the deep blood vessels shielded by the artifact as much as possible.
The invention has the following beneficial effects and innovation points:
compared with the prior art, the invention expresses the intensity of the blood flow signal by the product of the intensity of the OCT scattering signal and the decorrelation coefficient based on the assumption that the dynamic degree of the blood vessel signal is larger than that of the corresponding tail artifact signal and the general rule that the intensity of the OCT scattering signal is gradually attenuated along the depth direction, so that the blood vessel signal and the tail artifact signal have larger discrimination. Meanwhile, the upper boundary position of each layer of blood vessel is detected, so that the shallow blood vessel signal does not influence the removal of the artifact of the deep blood vessel, and the shape of the deep blood vessel shielded by the artifact is recovered as much as possible.
Compared with the prior art, the invention has the following remarkable advantages:
1. the invention distinguishes the blood vessel signal and the corresponding tail artifact signal below the blood vessel signal, and better removes the artifact by means of the product of the strength of OCT signal scattering signal and the decorrelation coefficient, based on the assumption that the dynamic degree of the blood vessel signal is larger and the dynamic degree of the tail artifact signal generated by the influence of the blood vessel above is smaller, and combining the general rule that the strength of OCT scattering signal is gradually attenuated along the depth direction, theoretically comparing with the ratio of the decorrelation coefficient alone or the decorrelation coefficient and the amplitude of OCT scattering signal, the distinguishing degree between the blood vessel signal and the tail artifact signal can be increased, and the artifact can be better removed.
2. In the traditional method, a blank area is left at the position where the artifact is removed, so that the shape of a deep blood vessel shielded by the artifact is discontinuous; the PR OCTA method filters the artifact according to the maximum value of all signals above each position, and the deep artifact is removed, so that the deep artifact is interfered by a shallow blood vessel signal, and the deep blood vessel is possibly misjudged as the artifact; in contrast, the invention adopts the design of layered filtering, reduces the influence of shallow vessel signals on the deep artifact removal process by judging and updating the upper boundary position of each layer of vessel, and can effectively restore the shape of the deep vessel shielded by the artifact under most conditions.
In summary, the invention can effectively remove the blood vessel tail artifact and restore the shape of the deep blood vessel which is blocked by the artifact.
Drawings
FIG. 1 is a schematic diagram of the process of the present invention;
FIG. 2 is a schematic view of the apparatus of the present invention;
FIG. 3 is a schematic view of an apparatus according to an embodiment of the present invention;
FIG. 4 is a graph showing experimental results of the change in blood flow signal intensity with depth in mouse retina according to an exemplary embodiment of the present invention;
FIG. 5 is a graph of experimental results of blood vessel tail artifact removal in mouse retinas according to an exemplary embodiment of the present invention;
FIG. 6 is a graph of experimental results of blood vessel tail artifact removal in a mouse medial retina according to an exemplary embodiment of the present invention;
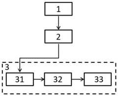
in the figure: in the figure: 1-a signal acquisition method for collecting OCT scattered signals in three-dimensional space on a biological tissue sample; 2-a blood flow signal intensity calculation method for representing the blood flow signal intensity by combining the intensity of OCT scattering signals and decorrelation; 3-a hierarchical filtering method for blood flow signal intensity, which is used for carrying out hierarchical comparison on the blood flow signal intensity along the depth direction and removing blood vessel tail artifacts; 31-starting scanning from the OCT scattering signals on the surface of the biological tissue sample downwards along the depth direction on the OCT scattering signals at different depth positions in the three-dimensional space and at the same position on the projection plane, and sequentially carrying out the following operations at all positions in the depth direction; 32-for each position z in the depth directioniJudging whether the signal is a blood vessel signal or a blood vessel tail artifact; is a blood vessel signal, the intensity of the blood flow signal isflowThe change is not changed; is blood vessel tail artifact signal, the blood flow signal intensity IflowThe value is zero; 33-Current position z for depth directioniThe OCT scattering signal of (1) is used for judging whether the signal belongs to a new layer of blood vessel or not, and the current position z in the depth direction is obtainediAt the upper boundary position z of the blood vesselu
Detailed Description
Reference will now be made in detail to the present embodiments of the invention, examples of which are illustrated in the accompanying drawings, which form a part hereof. It should be noted that the description and illustrations are exemplary only and should not be construed as limiting the scope of the invention, which is defined by the appended claims, as any variation based on the claims is intended to be within the scope of the invention.
The examples of the invention are as follows:
to facilitate an understanding of embodiments of the invention, operations are described as multiple discrete operations, but the order of description does not represent the order in which the operations are performed.
The x-y-z three-dimensional coordinate representation based on spatial direction is adopted for the sample measurement space in the description. This description is merely intended to facilitate discussion and is not intended to limit application of embodiments of the present invention. Wherein: the depth direction z is a direction along the incident optical axis (the incident optical axis is generally perpendicular to the biological tissue sample surface); the x-y plane is a plane perpendicular to the optical axis (generally parallel to the biological tissue sample surface), where x is orthogonal to y, and x denotes the OCT lateral fast scan direction and y denotes the Slow scan direction.
Above Iflow,z,zi,zuAnd α, b, c, etc. represent variables used merely to facilitate discussion and are not intended to limit the application of embodiments of the present invention, and can be any value of 1,2,3, etc.
As shown in figure 1, the method of the invention comprises a signal acquisition part, a three-dimensional OCT scanning imaging is carried out on a biological tissue sample, repeated sampling is carried out on the same spatial position and the position nearby the same spatial position at T different time points, and OCT scattering signals 1 are collected and obtained.
And a blood flow signal intensity calculating part for representing the bloodflow signal intensity 2 by combining the intensity of the OCT scattering signal and the decorrelation.
The method comprises the following specific steps: firstly, calculating the amplitude of an OCT scattering signal obtained by scanning T different time points at the same spatial position or calculating the decorrelation coefficient of the amplitude and the phase of the OCT scattering signal; then calculating the intensity of the OCT scattering signal; finally, the product of the intensity of the OCT scattering signal and the decorrelation coefficient is calculated, and the product is used for expressing the intensity I of the blood flow signalflow(ii) a The product of the OCT scattering signal intensity and the decorrelation coefficient comprises the step of carrying out product operation on the OCT scattering signal intensity and the decorrelation coefficient respectively or not carrying out function transformation of logarithm, trigonometric function or power function;
and the layered filtering part of the blood flow signal intensity is used for performing layered comparison on the blood flow signal intensity along the depth direction and removing the bloodvessel tail artifact 3.
The method comprises the following specific steps: for OCT scattered signals at different depth positions in the three-dimensional space and at the same position on a projection plane, the projection plane being a plane perpendicular to the depth direction Z, scanning is started from the OCT scattered signals at the surface of the biological tissue sample downward in the depth direction (i.e., in a direction away from the surface of the biological tissue sample), and the followingoperations 31 are performed in sequence at all positions in the depth direction.
For each position z in the depth directioniJudging whether the signal is a blood vessel signal or a blood vessel tail artifact; is a blood vessel signal, the intensity of the blood flow signal isflowThe change is not changed; is blood vessel tail artifact signal, the blood flow signal intensity IflowThe value is zero 32. The current position z in the depth directioniThe blood flow signal intensity of the OCT scattering signal is recorded as Iflow(zi),Iflow(zi) The following conditions are satisfied to be considered as the vessel signal and remain:
Iflow(zi)>α·max(Iflow(z2)),zu≤z2<zi (1)
wherein z isuCurrent position z in depth directioniThe upper boundary position of the vessel where alpha is constant, Iflow(z2) Position z indicating the depth direction2Blood flow signal strength of the OCT scattered signal. Upper boundary position z of blood vesseluThe initial value of alpha is zero, alpha is used for controlling the strength of the judgment condition, and alpha is generally a value less than 1. The upper boundary position of the blood vessel is in particular the position of the outer diameter of the blood vessel.
Because the dynamic change of the artifact signal is derived from the superposition of the original static signal and the influence of the upper blood vessel region, theoretically, the decorrelation coefficient of the artifact signal should be generally smaller than that of the blood vessel signal, and simultaneously, the blood flow signal intensity I of the artifact signal is attenuated along with the increase of the depth because the OCT scattering signal intensity is attenuatedflowShould be entirely smaller than its corresponding vascular signal, I below each vascular region can be filtered out using equation (1)flowSignals attenuated to a magnitude below a factor a are considered to be due to vessel tail artifacts.
For each position z in the depth directioniThe OCT scattering signal of (1) is used for judging whether the signal belongs to a new layer of blood vessel or not, and the current position z in the depth direction is obtainediAt the upper boundary position z of theblood vesselu33. For each layerThe updating modes of the upper boundary position of the blood vessel are divided into two modes, one mode is to layer the structure of the biological tissue sample according to the OCT scattering signal intensity image, and judge each position z in the depth direction according to the layering result and the prior knowledge of the blood vessel distribution in the biological tissueiWhether a new layer of blood vessels appears; if a new layer of blood vessels appears, the current position z in the depth directioniThe blood vessel is a new layer of blood vessel and is positioned at the current position z in the depth directioniAs the upper boundary position z of the new layer of blood vesselsu(ii) a Otherwise, the current position z in the depth directioniAt the upper boundary position z of the blood vesseluIs the upper boundary position z of the vessel of the previous layeru(ii) a The OCT scattering signal intensity image is obtained by converting the gray value of OCT scattering signal intensity, and an image formed by a plurality of OCT scattering signal intensity gray values is used as the OCT scattering signal intensity image. Another way requires each position z in the depth directioniIntensity of blood flow signal Iflow(zi) The blood vessel is considered to be a new layer of blood vessel when the following conditions are met:
Figure BDA0002949175410000071
wherein, Iflow(z1) Position z indicating the depth direction1Blood flow signal intensity of OCT scattering signal of (1), zi-1 represents the current position z in the depth directioniOne pixel position, z, up in the depth directioniC represents the current position z in the depth directioniAnd c and b are constants at the positions of c pixels upwards along the depth direction, the value of b can be about 1 generally, b is used for controlling the strength of the judgment condition, the value of c can be about 10 generally, and c is used for controlling the size of a window in the depth direction. Equation (2) represents the current position z in the depth directioniIntensity of blood flow signal IflowThe blood flow signal intensity I of the blood vessel of the upper layer is higherflowB times of the average value can be correctly identified as a new layer of blood vessel, thereby restoring the shape of the deep layer blood vessel blocked by the shallow layer blood vessel artifact.
If it is a new layer of blood vessel, the current position z in the depth directioniThe blood vessel is a new layer of blood vessel and is positioned at the current position z in the depth directioniAs the upper boundary position z of the new layer of blood vesselsu(ii) a Otherwise, the current position z in the depth directioniAt the upper boundary position z of the blood vesseluIs the upper boundary position z of the vessel of the previous layeru
Fig. 2 is a schematic diagram of a blood vessel tail artifact removal system for blood flow signal intensity hierarchical filtering in the present invention. The main structure of a low coherence interferometry part of the device is an interferometer which is composed of 11-23, wherein light emitted by alight source 11 is divided into two light beams by a beam splitter 12: one beam of light enters a reference arm of the interferometer through a polarization controller 13 and irradiates aplane mirror 15 through a referencearm collimating mirror 14; the other beam of light enters the sample arm through another polarization controller 13 and is focused on thesample 21 to be measured through the collimatinglens 16 and the scanning device optical path. In the optical path of the scanning device, light beams are reflected by the two-dimensionalscanning galvanometer groups 17 and 18, the4f lens groups 54 and 55 and thedichroic mirror 19 and then focused on asample 21 to be measured through the focusingobjective lens 20, and thelens groups 54 and 55 are designed to ensure that the light beam center of the mirror surface of the two-dimensional scanning galvanometer and the light beam center of the reflecting surface of the dichroic mirror are fixed and unchanged during scanning, so that the light beams in the OCT sample arm do not influence the imaging property of the objective lens during scanning. Then the light reflected back by the reference arm and the sample arm respectively generates interference and is received by the interference signal detection device 22, and the interference signal detection device 22 is connected to the signal processor module and thecalculation unit 23. For the optical fiber type optical path, the polarization controller 13 is adopted to adjust the polarization state of the light beam, and the signal interference effect is maximized.
The specific implementation is also provided with a visible light indicating device, the visible light indicating device comprises a low-power visiblelight source 25, a collimatinglens 24 and anoptical filter 52, and the visible light used for indicating passes through the collimatinglens 24, thedichroic mirror 19 and the focusingobjective lens 20 and then reaches thesample 21 to be measured.
According to different modes of low coherence interference detection signals, the blood vessel tail artifact removal system device with blood flow signal intensity hierarchical filtering shown in fig. 2 specifically includes:
1) a time domain measurement device. Thelight source 11 uses broadband low coherent light, theplane mirror 15 can move along the optical axis direction, and the interference signal detection device 22 is a point detector. The optical path of the reference arm is changed by moving theplane mirror 15, the interference signals of the two arms are detected by the point detector 22, and the low coherence interference detection is carried out on the scattered signals in the z direction of a certain space depth, so that a sampling body of the depth space dimension is obtained.
2) Spectral domain measuring device. Thelight source 11 adopts broadband low-coherence light, theplane mirror 15 is fixed, and the interference signal detection device 22 adopts a spectrometer. The interference signal passes through a linear array camera in the spectrometer and simultaneously records the interference spectrum. And analyzing the interference spectrum signals by adopting a Fourier analysis method, and parallelly acquiring scattering information in the depth z direction so as to obtain a sampling body of the depth space dimension.
3) Provided is a sweep frequency measuring device. Thelight source 11 adopts a sweep frequency light source, theplane mirror 15 is fixed, and the interference signal detection device 22 adopts a point detector. And the point detector records the low coherence interference spectrum of the swept-frequency light source in a time-sharing manner. And (3) carrying out Fourier analysis on the interference spectrum signal, and obtaining the scattering information in the depth z direction in parallel, thereby obtaining a sampling body of the depth space dimension.
For the different measuring devices, the OCT scanning imaging method mentioned in the description of fig. 1 can be combined separately to distinguish the blood vessel signal and the tail artifact signal by the product of the OCT scattered signal intensity and the decorrelation coefficient, remove the artifact by hierarchical filtering in the depth direction, and restore the shape of the deep blood vessel blocked by the artifact.
Fig. 3 illustrates an exemplary embodiment utilizing the present invention. A blood flow signal intensity layered filtering blood vessel tail artifact removing system comprises a broadband low-coherence light source 26, an optical circulator 27, an optical fiber coupler 28 with a splitting ratio of 50:50, a first polarization controller 29, a first optical fiber collimating device 30, a focusing lens 36, a plane mirror 37, a second polarization controller 38, a second optical fiber collimating device 39, two-dimensional scanning galvanometer combinations 40 and 41, a dichroic mirror 42, a focusing objective 43, a third optical fiber collimating device 45, a grating 46, a focusing lens 47, a high-speed linear array camera 48, a signal processor module and calculation unit 49, a visible light indication light source 50, a collimating lens 51, a '4 f' lens group 56 and a 57, wherein the broadband low-coherence light source 26 adopts a super-light emitting diode light source with the central wavelength of 1325nm and the bandwidth of 100nm, the focusing objective 43 adopts an achromatic double cemented lens with the focal length of 30mm, and the high-speed linear array camera 48 adopts a linear array scanning camera consisting of 2048 pixel units; the light emitted from the low coherence broadband light source 26 used in the apparatus of the present invention enters the optical fiber coupler 28 with a splitting ratio of 50:50 after passing through the optical circulator 27, and the light emitted from the optical fiber coupler 28 is divided into two sub-beams: one of the beams is connected to a first fiber collimating device 30 in the reference arm through a first polarization controller 29 by an optical fiber, passes through a collimating and focusing lens 36 and then irradiates a plane mirror 37; the other beam of light is connected to a second optical fiber collimating device 39 of the sample arm part through an optical fiber by a second polarization controller 38, and is collimated and reflected by two scanning galvanometers 40, 41, 4f lens groups 56, 57 and a dichroic mirror 42, and then is focused on a sample 44 to be measured by a focusing objective 43, wherein the lens groups 56, 57 are designed to ensure that the beam center of the mirror surface of the two-dimensional scanning galvanometer and the beam center of the reflecting surface of the dichroic mirror are fixed and unchanged during scanning. The light reflected by theplane mirror 37 in the reference arm interferes with the light backscattered from the sample to be measured in the sample arm at theoptical fiber coupler 28, the interference light is detected and recorded by a spectrometer (comprising devices 45-48), and then the interference light is collected by a signal processor module and acomputing unit 49 and is subjected to signal analysis and processing.
The specific implementation is also provided with a visible light indicating device, the visible light indicating device comprises a visible light indicatinglight source 50 and acollimating lens 51, and the visible light emitted by the visible light indicatinglight source 50 and used for indicating passes through the collimatinglens 51, thedichroic mirror 42 and the focusingobjective 43 and then reaches thesample 44 to be measured.
FIG. 4 shows the results of experiments using this example to observe the change in blood flow signal intensity with depth in the mouse retina. The large superficial blood vessel is selected as an observation target (mask shown in fig. 4 (a)), and the OCT scattering signal amplitude, decorrelation coefficient, and blood flow signal intensity I are plotted in fig. 4 (b), (c), and (d), respectivelyflowThe curves as a function of depth (right) show an example of the respective cross-sectional views (x-z direction) (left). It can be seen that the amplitude (i.e. the square root of the intensity) of the OCT signal decreases with increasing depth, and the degree of signal dynamics reflected by the decorrelation coefficient follows the rule that the artifact signal area is smaller overall than the upper vessel area. Therefore, the blood flow signal intensity I obtained by multiplying the OCT signal intensity by the decorrelation coefficientflowThe vessel region and the artifact region below the vessel region can be made to have more obvious distinction (compare (d), (b) and (c) of fig. 4, wherein the deepest position curve is respectively attenuated to 34%, 88% and 89% of the highest value), and I is used in the inventionflowAs a judgment basis of blood vessels and artifact signals, compared with the method using only a decorrelation coefficient or using the ratio of the decorrelation coefficient to the signal amplitude, the method can achieve better artifact removal effect theoretically.
Fig. 5 shows the results of an experiment using this example for the removal of vascular tail artifacts in mouse retinas. The mouse retina has three layers of blood vessels in the depth direction, and the blood vessels are distributed in the superficial layer, the middle layer and the deep layer of the retina (corresponding to three columns in the left, the middle and the right in the figure 5 respectively), and the upper row and the lower row in the figure 5 respectively show the blood vessel distribution projection images (in the x-y direction) before and after removing the artifact. It can be seen that since the superficial blood vessel artifact extends to the media and deep layers of the retina, the blood vessel shapes similar to the superficial projections (fig. 5 (a)) appear in the blood vessel projections of the media and deep layers (fig. 5 (b) and (c)) while masking the original blood vessel shapes. After the tail artifact of the blood vessel is removed by using the method of the invention, the shape of the residual superficial blood vessel is effectively removed, and the shape of the blood vessel which is blocked before is successfully recovered in the area encircled by the dotted line.
FIG. 6 shows the results of experiments using this example to perform the removal of vascular tail artifacts in the medial retina of mice. According to the comparison in fig. 5, the middle retinal region is most affected by the shallow blood vessel artifact, and fig. 6 shows a detailed comparison of the removal effect of the middle retinal artifact, and the left column and the right column correspond to the results before and after the removal of the artifact. Comparing the vessel projection diagrams (x-y plane) of fig. 6 (a) and (b), it can be seen that the artifact of the superficial vessel has been effectively removed, and by enlarging the area in the dashed box (corresponding to fig. 6 (e) and (f)), it can be verified that the method of the present invention has a restoring effect on the shape of the deep vessel occluded by the artifact. This restoration effect can be further observed by cross-sectional images (x-z plane, corresponding to the dashed line positions in fig. 6 (a) and (b)) shown in fig. 6 (c) and (d), where the area in the dashed line box in fig. 6 (c) is a tail artifact area of the upper large blood vessel, where several circular areas with stronger blood flow signal intensity correspond to the blood vessels of the middle retina, which are occupied by the superficial large blood vessels in the projection diagram of fig. 6 (a) due to being masked by the surrounding artifacts. After artifact removal, as shown by the region within the dashed line frame in fig. 6 (d), the artifact signal around the blood vessel is removed cleanly, and the original occluded blood vessel shape is restored (shown in fig. 6 (b)).
The above experimental comparison results fully illustrate that: the blood vessel tail artifact removing method of blood flow signal intensity layered filtering uses the product of OCT scattering signal intensity and decorrelation coefficient to represent the blood flow signal intensity, can obviously improve the distinguishing degree between the blood vessel signal and the tail artifact signal, effectively removes the blood vessel tail artifact, has the capability of recovering the shape of a deep blood vessel shielded by the artifact, and has the outstanding technical effect.

Claims (8)

1. A blood vessel tail artifact removing method based on blood flow signal intensity layered filtering is characterized by comprising the following steps: the method comprises the following steps:
a signal acquisition method for collecting OCT scatter signals (1) in three-dimensional space on a biological tissue sample;
a blood flow signal intensity calculation method is used for representing blood flow signal intensity by combining strength and decorrelation of OCT scattering signals (2);
a hierarchical filtering method to the signal intensity of the blood flow, is used for carrying on the hierarchical comparison to the signal intensity of the blood flow along the depth direction, remove the blood vessel afterbody artifact (3);
the layered filtering method for blood flow signal intensity is used for performing layered comparison on the blood flow signal intensity along the depth direction to remove blood vessel tail artifacts (3), and specifically comprises the following steps:
scanning OCT scattering signals which are located at different depth positions in a three-dimensional space and located at the same position on a projection plane from the OCT scattering signals located on the surface of a biological tissue sample downwards along the depth direction, and sequentially performing the following operations (31) at all positions in the depth direction;
for each position z in the depth directioniJudging whether the signal is a blood vessel signal or a blood vessel tail artifact; is a blood vessel signal, the intensity of the blood flow signal isflowThe change is not changed; is blood vessel tail artifact signal, the blood flow signal intensity IflowA value of zero (32);
current position z for depth directioniThe OCT scattering signal of (1) is used for judging whether the signal belongs to a new layer of blood vessel or not, and the current position z in the depth direction is obtainediAt the upper boundary position z of the blood vesselu(33);
The current position z for the depth directioniJudging whether the signal is a blood vessel signal or a blood vessel tail artifact; is a blood vessel signal, the intensity of the blood flow signal isflowThe change is not changed; is blood vessel tail artifact signal, the blood flow signal intensity IflowThe assignment is zero (32), specifically:
current position z in depth directioniThe blood flow signal intensity I of the OCT scattering signalflow(zi) The following judgment conditions are satisfied to be considered as the blood vessel signal, otherwise, the blood vessel signal is considered as the tail artifact signal of the blood vessel:
Iflow(zi)>α·max(Iflow(z2)),zu≤z2<zi
wherein z isuCurrent position z in depth directioniThe upper boundary position of the vessel where alpha is constant, Iflow(z2) Position z indicating the depth direction2Blood flow signal strength of the OCT scattered signal.
2. The method for removing blood vessel tail artifact through blood flow signal intensity hierarchical filtering according to claim 1, characterized in that:
the signal acquisition method for collecting OCT scattering signals (1) in three-dimensional space for a biological tissue sample comprises:
and performing three-dimensional OCT scanning imaging on the biological tissue sample, repeatedly sampling the same spatial position and the nearby position at T different time points, and collecting and obtaining an OCT scattering signal.
3. The method for removing blood vessel tail artifact through blood flow signal intensity hierarchical filtering according to claim 1, characterized in that: the blood flow signal intensity calculation method is used for representing blood flow signal intensity (2) by combining strength and decorrelation of OCT scattering signals, and specifically comprises the following steps:
calculating a decorrelation coefficient for the amplitude of the OCT scattering signal obtained by scanning T different time points at the same spatial position or the amplitude and the phase of the OCT scattering signal;
calculating the intensity of an OCT scattering signal;
calculating the product of the intensity of OCT scattering signal and the decorrelation coefficient and using the product as the blood flow signal intensity Iflow
4. The method for removing blood vessel tail artifact through blood flow signal intensity hierarchical filtering according to claim 1, characterized in that: for each position z in the depth directioniThe OCT scattering signal of (1) is used for judging whether the signal belongs to a new layer of blood vessel or not, and the current position z in the depth direction is obtainediAt the upper boundary position z of the blood vesselu(33) The method specifically comprises the following steps:
layering the structure of the biological tissue sample according to the OCT scattering signal intensity image to obtain a layered structure of the biological tissue sample; judging each position z in the depth direction according to the hierarchical structureiWhether a new layer of blood vessels appears; if a new layer of blood vessels appears, the current position z in the depth directioniThe blood vessel is a new layer of blood vessel and is positioned at the current position z in the depth directioniAs the upper boundary position z of the new layer of blood vesselsu(ii) a Otherwise, the current position z in the depth directioniAt the upper boundary position z of the blood vesseluIs the upper boundary position z of the vessel of the previous layeru
Or, when each position z in the depth directioniThe blood flow signal intensity I of the OCT scattering signalflow(zi) When the following judgment conditions are met, the blood vessel is considered as a new layer of blood vessel:
Figure FDA0003348944350000021
wherein, Iflow(z1) Position z indicating the depth direction1Blood flow signal intensity of OCT scattering signal of (1), zi-1 represents the current position z in the depth directioniOne pixel position, z, up in the depth directioniC represents the current position z in the depth directioniC pixels up in the depth direction, b and c being constants;
if it is a new layer of blood vessel, the current position z in the depth directioniThe blood vessel is a new layer of blood vessel and is positioned at the current position z in the depth directioniAs the upper boundary position z of the new layer of blood vesselsu(ii) a Otherwise, the current position z in the depth directioniAt the upper boundary position z of the blood vesseluIs the upper boundary position z of the vessel of the previous layeru
5. A vessel tail artifact removal system for performing blood flow signal intensity hierarchical filtering according to any one of claims 1 to 4, comprising:
an OCT optical coherence tomography device; and one or more signal processors coupled to the OCT optical coherence tomography device and adapted to the OCT optical coherence tomography device:
collecting OCT scattering signals in three-dimensional space for a biological tissue sample;
the OCT scattering signal intensity and the decorrelation are combined to represent the blood flow signal intensity;
and carrying out layered comparison on the blood flow signal intensity along the depth direction to remove the blood vessel tail artifact.
6. The blood flow signal strength layered filtered vessel tail artifact removal system according to claim 5, wherein: the OCT optical coherence tomography device adopts one of the following methods:
the system comprises a low-coherence light source, an interferometer and a detector;
or a low coherence light source, an interferometer and a spectrometer;
or a swept-bandwidth spectral light source, an interferometer and a detector.
7. The blood flow signal strength layered filtered vessel tail artifact removal system according to claim 5, wherein:
the OCT optical coherence tomography scanning device is provided with a visible light indicating device which is used for indicating the position of an OCT probe beam and guiding the placement position of a probe target.
8. The blood flow signal strength layered filtered vessel tail artifact removal system according to claim 5, wherein: a monitoring camera is arranged in the OCT optical coherence tomography device.
CN202110204162.7A2021-02-232021-02-23Blood vessel tail artifact removing method and system based on blood flow signal intensity layered filteringActiveCN113017593B (en)

Priority Applications (1)

Application NumberPriority DateFiling DateTitle
CN202110204162.7ACN113017593B (en)2021-02-232021-02-23Blood vessel tail artifact removing method and system based on blood flow signal intensity layered filtering

Applications Claiming Priority (1)

Application NumberPriority DateFiling DateTitle
CN202110204162.7ACN113017593B (en)2021-02-232021-02-23Blood vessel tail artifact removing method and system based on blood flow signal intensity layered filtering

Publications (2)

Publication NumberPublication Date
CN113017593A CN113017593A (en)2021-06-25
CN113017593Btrue CN113017593B (en)2022-02-22

Family

ID=76461169

Family Applications (1)

Application NumberTitlePriority DateFiling Date
CN202110204162.7AActiveCN113017593B (en)2021-02-232021-02-23Blood vessel tail artifact removing method and system based on blood flow signal intensity layered filtering

Country Status (1)

CountryLink
CN (1)CN113017593B (en)

Families Citing this family (2)

* Cited by examiner, † Cited by third party
Publication numberPriority datePublication dateAssigneeTitle
CN115830170B (en)*2023-02-132023-05-09天津恒宇医疗科技有限公司Phase information-based method and system for removing image artifact of sweep frequency endoscopic OCT (optical coherence tomography)
CN116563414B (en)*2023-07-112023-09-12天津博霆光电技术有限公司OCT-based cardiovascular imaging fibrillation shadow eliminating method and equipment

Family Cites Families (9)

* Cited by examiner, † Cited by third party
Publication numberPriority datePublication dateAssigneeTitle
EP2809225B1 (en)*2012-02-032017-04-05Oregon Health & Science UniversityIn vivo optical flow imaging
US9713424B2 (en)*2015-02-062017-07-25Richard F. SpaideVolume analysis and display of information in optical coherence tomography angiography
US9984459B2 (en)*2015-04-152018-05-29Kabushiki Kaisha TopconOCT angiography calculation with optimized signal processing
US20180055355A1 (en)*2015-09-112018-03-01Marinko Venci SarunicSystems and Methods for Angiography and Motion Corrected Averaging
US10123689B2 (en)*2015-10-282018-11-13Oregon Health & Science UniversitySystems and methods for retinal layer segmentation in OCT imaging and OCT angiography
CN107374583B (en)*2017-05-312020-09-29执鼎医疗科技(杭州)有限公司Method for eliminating artifacts in OCT (optical coherence tomography) blood vessel imaging, storage medium and imaging system
CN108670239B (en)*2018-05-222020-10-23浙江大学 A three-dimensional blood flow imaging method and system based on feature space
CN111543971B (en)*2020-04-142021-08-06浙江大学 Blood flow quantification method and system based on spatiotemporal adaptive sample ensemble decorrelation operation
CN113390827A (en)*2021-06-042021-09-14浙江大学Multi-photon ultra-deep tissue imaging equipment based on coherent detection and detection imaging method thereof

Also Published As

Publication numberPublication date
CN113017593A (en)2021-06-25

Similar Documents

PublicationPublication DateTitle
CN109907731B (en)Three-dimensional blood flow radiography method based on optical coherence tomography of feature space
US10588572B2 (en)Bulk motion subtraction in optical coherence tomography angiography
CN107595250B (en)Blood flow imaging method and system based on motion and graph mixed contrast
US10631730B2 (en)Systems and methods to remove shadowgraphic flow projections on OCT angiography
CN108670239B (en) A three-dimensional blood flow imaging method and system based on feature space
CN106073700B (en)Image generating method and video generation device
US10136812B2 (en)Optical coherence tomography apparatus for selectively visualizing and analyzing vascular network of choroidal layer, and image-processing program and image-processing method for the same
CN107788950B (en)Blood flow imaging method and system based on self-adaptive threshold segmentation
US10896490B2 (en)Systems and methods for reflectance-based projection-resolved optical coherence tomography angiography
US20140288419A1 (en)Method and apparatus for quantitative imaging of blood perfusion in living tissue
CN105342568B (en)The optical coherence angiographic method and system of joint phase and amplitude
US10251550B2 (en)Systems and methods for automated segmentation of retinal fluid in optical coherence tomography
EP2494916A1 (en)Information processing device, method, system, and program
CN107862724B (en)Improved microvascular blood flow imaging method
CN112057049B (en)Optical coherent blood flow radiography method and system based on multi-dimensional feature space
JP2021503092A (en) Systems and methods for performing Gabor optical coherence tomography angiography
CN113017593B (en)Blood vessel tail artifact removing method and system based on blood flow signal intensity layered filtering
CN113706567B (en) A blood flow imaging quantitative processing method and device combining vascular morphological characteristics
CN112396622A (en)Micro-blood flow image segmentation quantification method and system based on multi-dimensional feature space
EP3671110B1 (en)Method for low coherence interferometry
CN117942041A (en)Vascular imaging method, device, equipment and storage medium
JP7384656B2 (en) Ophthalmology information processing device, ophthalmology device, ophthalmology information processing method, and program
LiComputational Methods for Enhancements of Optical Coherence Tomography
Reif et al.Research Article Quantifying Optical Microangiography Images Obtained from a Spectral Domain Optical Coherence Tomography System

Legal Events

DateCodeTitleDescription
PB01Publication
PB01Publication
SE01Entry into force of request for substantive examination
SE01Entry into force of request for substantive examination
GR01Patent grant
GR01Patent grant

[8]ページ先頭

©2009-2025 Movatter.jp