Movatterモバイル変換


[0]ホーム

URL:


CN103007456A - Timing warning device used for chemical oxygen-generating respirator - Google Patents

Timing warning device used for chemical oxygen-generating respirator
Download PDF

Info

Publication number
CN103007456A
CN103007456ACN2012105922139ACN201210592213ACN103007456ACN 103007456 ACN103007456 ACN 103007456ACN 2012105922139 ACN2012105922139 ACN 2012105922139ACN 201210592213 ACN201210592213 ACN 201210592213ACN 103007456 ACN103007456 ACN 103007456A
Authority
CN
China
Prior art keywords
timing
led
respirator
autocontrol
switch
Prior art date
Legal status (The legal status is an assumption and is not a legal conclusion. Google has not performed a legal analysis and makes no representation as to the accuracy of the status listed.)
Pending
Application number
CN2012105922139A
Other languages
Chinese (zh)
Inventor
唐启明
车晓葵
刘文海
束克庆
巩素珍
黄召
张红红
Current Assignee (The listed assignees may be inaccurate. Google has not performed a legal analysis and makes no representation or warranty as to the accuracy of the list.)
BEIJING ANYANGTE TECHNOLOGY Co Ltd
Original Assignee
BEIJING ANYANGTE TECHNOLOGY Co Ltd
Priority date (The priority date is an assumption and is not a legal conclusion. Google has not performed a legal analysis and makes no representation as to the accuracy of the date listed.)
Filing date
Publication date
Application filed by BEIJING ANYANGTE TECHNOLOGY Co LtdfiledCriticalBEIJING ANYANGTE TECHNOLOGY Co Ltd
Priority to CN2012105922139ApriorityCriticalpatent/CN103007456A/en
Publication of CN103007456ApublicationCriticalpatent/CN103007456A/en
Pendinglegal-statusCriticalCurrent

Links

Images

Landscapes

Abstract

The invention relates to a timing warning device used for a chemical oxygen-generating respirator, which comprises a self-controlled position switch, a temperature-controlled contact self-controlled switch, a buzzer siren, LED electric quantity indicator lights, LED timing indicator lights and a power supply. Before working, the oxygen generation device of the chemical oxygen-generating respirator is installed in place, the self-controlled position switch is turned on, and the LED electric quantity indicator lights display the electric quantity; during the working process, the expelled air from the human body enters the oxygen generation device through a breathing pipeline to react chemically to generate heat, and temperature is raised; when the change of temperature reaches the set value, the temperature-controlled contact self-controlled switch is turned on, the green light of the LED timing indicator lights is on and the timing is started; and when time reaches the set time of remaining time of the respirator, the red light of the LED timing indicator lights flashes, and the buzzer siren indicates a user to leave from the hazardous environment in time. The timing warning device makes up the defect that the present chemical oxygen-generating respirator is not provided with a timing warning device, realizes the real-time monitoring and warning of the working conditions of the type of the respirators, and ensures the safety of users.

Description

A kind of timing and alarming device for the chemical oxygen generation respirator
Technical field
The present invention is the important composition unit of chemical oxygen generation respirator.The chemical oxygen generation respirator is applied to fire-fighting, colliery, chemical industry, tunnel and skyscraper etc. and detects and wear use in the work in disaster environment rescue and relief work, the search of poisonous, pernicious gas, anoxic.The present invention relates to a kind of timing and alarming device of chemical oxygen generation respirator, particularly a kind of timing and alarming device that adopts temperature contact automatic control timing technology.
Background technology
The timing and alarming device is the important composition unit of chemical oxygen generation respirator.The principle of chemical oxygen generation respirator is take the carbon dioxide of chemical oxygen-producing agent and characteristics of contaminated respiratory droplets, steam as raw material, eliminates carbon dioxide and produces oxygen for human body respiration by chemical reaction.And the major function of timing and alarming device is to point out the user effectively producing oxygen in the time, hold in advance the remaining time of respirator normal operation, in time withdraws hazardous environment.
At present, on the market existing chemical oxygen generation respirator the timing and alarming device all is not set, this exists risk for the user, therefore the invention provides a kind of timing and alarming device for the chemical oxygen generation respirator very necessary.And the chemical oxygen generation respirator is because its operation principle structure is different, the vapour-pressure type warning device that can not adopt other respirator in the market to commonly use.
Summary of the invention
For effectively show, monitoring chemical oxygen inhalation apparatus work processed service time, the invention provides a kind of have fire prevention, waterproof, explosion prevention function, simple in structure, the timing and alarming device that utilizes temperature contact automatic control timing technology of stable performance.
Technical scheme of the present invention is: a kind of timing and alarming device for the chemical oxygen generation respirator, this device comprises autocontrol position switch, temperature control contact autocontrol switch, buzzer siren, LED battery capacity indication lamp, LED timing indicator lamp and power supply, described autocontrol position switch and described temperature control contact autocontrol switch by wire be connected, described temperature control contact autocontrol switch is connected by wire with described LED timing indicator lamp, described LED timing indicator lamp is connected by wire with described buzzer siren; Described power supply is above-mentioned autocontrol position switch, temperature control contact autocontrol switch, buzzer siren, the power supply of LED timing indicator lamp, and described power supply is battery, and described power supply is provided with described LED battery capacity indication lamp; Before the work, after the product oxygen device of chemical oxygen generation respirator is in place, described autocontrol position switch auto-closing, whole circuit is connected; When the chemical oxygen generation respirator is started working, produce and chemical reaction occurs in the oxygen device and produce heat, raise so that produce oxygen device outside wall temperature, when variations in temperature reached setting value, described temp autocontrolled switch was connected automatically, LED timing indicator lamp begins timing, the LED light green light is bright simultaneously, and timing arrives the use of respirator residue during the stipulated time, LED timing indicator lamp when red, the buzzer siren buzzer warning points out the user to withdraw the dangerous work environment simultaneously.
Further, described wire is high temperature wire.
Beneficial effect of the present invention is as follows:
(1) by adopting the autocontrol position switch, guarantees that the warning device system in time switches on and off, and need not manually.
(2) by the automatic control of temperature contact and LED timing indicator lamp, realize chemical oxygen generation respirator residue real-time, the accurately monitoring of service time.
(3) adopt buzzer warning, the alarm sounding is large, and continuation, good stability guarantee that the respirator user in time knows, the safe escape hazardous environment.
(4) device has fire prevention, waterproof, explosion prevention function, and is simple in structure, stable performance.
 
Description of drawings
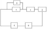
Fig. 1 is the schematic diagram that the present invention is used for the timing and alarming device of chemical oxygen generation respirator.
Fig. 2 is the schematic block circuit diagram that the present invention is used for the timing and alarming device of chemical oxygen generation respirator.
Among the figure:
1. autocontrol position switch, 2. temperature control contact autocontrol switch, 3. wire, 4. buzzer siren, 5.LED battery capacity indication lamp, 6.LED timing indicator lamp, 7. power supply.
The specific embodiment
Below in conjunction with drawings and Examples technical scheme of the present invention is further specified.
As shown in Figure 1 and Figure 2, a kind of timing and alarming device for the chemical oxygen generation respirator of the present invention, this device comprises autocontrol position switch 1, temperature controlcontact autocontrol switch 2,buzzer siren 4, LED batterycapacity indication lamp 5, LEDtiming indicator lamp 6 andpower supply 7, autocontrol position switch 1 and temperature controlcontact autocontrol switch 2 bywire 3 be connected, temperature controlcontact autocontrol switch 2 is connected bywire 3 with described LEDtiming indicator lamp 6, LEDtiming indicator lamp 6 is connected bywire 3 withbuzzer siren 4;Power supply 7 is above-mentioned autocontrol position switch 1, temperature controlcontact autocontrol switch 2,buzzer siren 4,6 power supplies of LED timing indicator lamp, and power acquisition battery, power supply are provided with LED batterycapacity indication lamp 5;
Before the work, after the product oxygen device of chemical oxygen generation respirator is in place, autocontrol position switch 1 auto-closing, whole circuit is connected, and the green light of LED batterycapacity indication lamp 5 is bright, and the expression electric weight is sufficient; The red light of LED batterycapacity indication lamp 5 is always bright, and then electric weight is not enough, needs to change battery.
Chemical reaction occurs and emits oxygen and produce heat in the gas of characteristics of contaminated respiratory droplets during work (carbon dioxide, steam) in breathing pipeline enters product oxygen device, raise so that produce oxygen device outside wall temperature, when variations in temperature reaches setting value, tempautocontrolled switch 2 is connected automatically, the 6 beginning timing of LED timing indicator lamp, the LED light green light is bright simultaneously, timing arrives the use of respirator residue during the stipulated time, the when red of LEDtiming indicator lamp 6,buzzer siren 4 buzzer warnings point out the user to withdraw the dangerous work environment simultaneously.
Above one embodiment of the present of invention are had been described in detail, but described content only is preferred embodiment of the present invention, can not be considered to be used to limiting practical range of the present invention.All equalizations of doing according to the present patent application scope change and improve etc., all should still belong within the patent covering scope of the present invention.

Claims (3)

2. a kind of timing and alarming device for the chemical oxygen generation respirator as claimed in claim 1, it is characterized in that, this device comprises autocontrol position switch (1), temperature control contact autocontrol switch (2), buzzer siren (4), LED battery capacity indication lamp (5), LED timing indicator lamp (6) and power supply (7), described autocontrol position switch (1) is connected by wire (3) with described temperature control contact autocontrol switch (2), described temperature control contact autocontrol switch (2) is connected by wire (3) with described LED timing indicator lamp (6), and described LED timing indicator lamp (6) is connected by wire (3) with described buzzer siren (4); Described power supply (7) is above-mentioned autocontrol position switch (1), temperature control contact autocontrol switch (2), buzzer siren (4), LED timing indicator lamp (6) power supply, described power supply (7) is battery, and described power supply (7) is provided with described LED battery capacity indication lamp (5); Before the work, after the product oxygen device of chemical oxygen generation respirator is in place, described autocontrol position switch (1) auto-closing, whole circuit is connected, when the chemical oxygen generation respirator is started working, produce and chemical reaction occurs in the oxygen device and produce heat, raise so that produce oxygen device outside wall temperature, when variations in temperature reached setting value, described temp autocontrolled switch (2) was connected automatically, LED timing indicator lamp (6) beginning timing, LED light gives a green light simultaneously, and timing arrives the use of respirator residue during the stipulated time, and LED timing indicator lamp (6) sends out a warning, buzzer siren buzzer (4) is reported to the police simultaneously, and the prompting user withdraws the dangerous work environment.
CN2012105922139A2012-12-282012-12-28Timing warning device used for chemical oxygen-generating respiratorPendingCN103007456A (en)

Priority Applications (1)

Application NumberPriority DateFiling DateTitle
CN2012105922139ACN103007456A (en)2012-12-282012-12-28Timing warning device used for chemical oxygen-generating respirator

Applications Claiming Priority (1)

Application NumberPriority DateFiling DateTitle
CN2012105922139ACN103007456A (en)2012-12-282012-12-28Timing warning device used for chemical oxygen-generating respirator

Publications (1)

Publication NumberPublication Date
CN103007456Atrue CN103007456A (en)2013-04-03

Family

ID=47956906

Family Applications (1)

Application NumberTitlePriority DateFiling Date
CN2012105922139APendingCN103007456A (en)2012-12-282012-12-28Timing warning device used for chemical oxygen-generating respirator

Country Status (1)

CountryLink
CN (1)CN103007456A (en)

Cited By (1)

* Cited by examiner, † Cited by third party
Publication numberPriority datePublication dateAssigneeTitle
CN103263735A (en)*2013-05-282013-08-28杨云生Power air supplying filtering respirator

Citations (9)

* Cited by examiner, † Cited by third party
Publication numberPriority datePublication dateAssigneeTitle
US3773044A (en)*1971-03-101973-11-20R WallaceChemical breathing apparatus with alarm device
US4342725A (en)*1978-10-191982-08-03Preiser Scientific, IncorporatedOxygen supply apparatus
DE4419734A1 (en)*1994-06-061995-12-07Foerderverein Inst Fuer MediziAir indicator for breathing apparatus
DE29807442U1 (en)*1998-04-241998-07-23Töteberg, Andreas, 58509 Lüdenscheid System for monitoring people during respiratory protection operations
WO2001008752A1 (en)*1999-07-292001-02-08Msa Auer GmbhWarning device for a compressed air breathing apparatus
US6472988B1 (en)*1998-05-192002-10-29Deutsche Telekom AgSystem for monitoring wearers of protective respiratory equipment
CN1780655A (en)*2003-03-042006-05-31诺顿·希尔思凯尔有限公司Medicament dispensing device with a display indicative of the state of an internal medicament reservoir.
GB2460296A (en)*2008-05-292009-12-02Alex DeasRebreather oxygen risk alarm
CN202982972U (en)*2012-12-282013-06-12北京安氧特科技有限公司Timing and warning device for chemical oxygen production respirator

Patent Citations (9)

* Cited by examiner, † Cited by third party
Publication numberPriority datePublication dateAssigneeTitle
US3773044A (en)*1971-03-101973-11-20R WallaceChemical breathing apparatus with alarm device
US4342725A (en)*1978-10-191982-08-03Preiser Scientific, IncorporatedOxygen supply apparatus
DE4419734A1 (en)*1994-06-061995-12-07Foerderverein Inst Fuer MediziAir indicator for breathing apparatus
DE29807442U1 (en)*1998-04-241998-07-23Töteberg, Andreas, 58509 Lüdenscheid System for monitoring people during respiratory protection operations
US6472988B1 (en)*1998-05-192002-10-29Deutsche Telekom AgSystem for monitoring wearers of protective respiratory equipment
WO2001008752A1 (en)*1999-07-292001-02-08Msa Auer GmbhWarning device for a compressed air breathing apparatus
CN1780655A (en)*2003-03-042006-05-31诺顿·希尔思凯尔有限公司Medicament dispensing device with a display indicative of the state of an internal medicament reservoir.
GB2460296A (en)*2008-05-292009-12-02Alex DeasRebreather oxygen risk alarm
CN202982972U (en)*2012-12-282013-06-12北京安氧特科技有限公司Timing and warning device for chemical oxygen production respirator

Cited By (1)

* Cited by examiner, † Cited by third party
Publication numberPriority datePublication dateAssigneeTitle
CN103263735A (en)*2013-05-282013-08-28杨云生Power air supplying filtering respirator

Similar Documents

PublicationPublication DateTitle
CN204050717U (en)A kind of fireproof garment
WO2011145838A3 (en)Safety warning system for an air breathing apparatus
CN102671318B (en)Chemical oxygen-making respirator for normal temperature phase change material refrigeration
CN108005724A (en)A kind of fire TT&C system
CN203856501U (en)Portable mining rescue equipment
CN112451880A (en)Fire-fighting system for energy storage power station
CN103007456A (en)Timing warning device used for chemical oxygen-generating respirator
CN202982972U (en)Timing and warning device for chemical oxygen production respirator
KR200314946Y1 (en)A persond safety warning system for an air breathing device
CN215741553U (en)Household fire-fighting box integrating monitoring, alarming, rescuing and escaping
CN204849844U (en)Gas monitoring valve well lid structure
CN215608883U (en)Multifunctional automatic air supply mode conversion device for fire fighting
CN205964806U (en) A self-contained light pressure signal feedback device and pressure storage type fire extinguishing device
CN110368610B (en)Positive pressure type chemical oxygen operation respirator
CN203108031U (en)Automatic anti-explosion fire extinguishing device
CN211097130U (en)Positive pressure type chemical oxygen operation respirator
CN212491285U (en)Intelligent automatic fire extinguisher
CN203677779U (en)Positive-pressure type air breathing apparatus
CN108244726A (en)It is a kind of can monitoring pollution degree in real time mask
CN105664391A (en)Internal circulating type efficient fire control respirator
CN202554768U (en)Refrigerant chemical oxygen respirator of room temperature phase-change material
CN201067111Y (en)Helmet with self-helping efficacy
CN112221031A (en) A fire-fighting multifunctional gas supply mode automatic conversion device and conversion method
CN202521792U (en)Air-conditioner with function of smoke alarm
CN104288931A (en)Double alarm device of air breather

Legal Events

DateCodeTitleDescription
C06Publication
PB01Publication
C10Entry into substantive examination
SE01Entry into force of request for substantive examination
C02Deemed withdrawal of patent application after publication (patent law 2001)
WD01Invention patent application deemed withdrawn after publication

Application publication date:20130403


[8]ページ先頭

©2009-2025 Movatter.jp